7 лучших ИИ и систем машинного обучения с открытым исходным кодом
Искусственный интеллект, за последние несколько лет, занял многие отрасли в сфере технологий. Разработчики из самых разных областей наконец-то осознали возможности, которые ИИ открывает для них независимо от их потребностей. И, как обычно, при любой новой затее, проприетарные решения всегда разрабатываются, чтобы попытаться занять часть нового рынка. Но энтузиастами свободного ПО, были разработаны и решения с открытым исходным кодом, чтобы позволить каждому получить свою долю новой технологии.
В сегодняшней статье мы рассмотрим 7 лучших машинных систем обучения.
1. TensorFlow
TensorFlow - это, пожалуй, самая известная в мире система с открытым исходным кодом для машинного обучения. Она разработана компанией Google и предлагает API для многих языков программирования, таких как Python, Javascript, C++ и Java.
Он также поддерживает мобильные операционные системы (iOS и android, для iOS поддерживается язык программирования Swift), так что вы можете использовать TensorFlow для создания мобильного приложения, которое использует машинное обучение «на лету», чтобы построить модели и обучить их на основе реальных данных.
TensorFlow имеет множество других функций, например, предлагает TensorFlow Extended (TFX), который помогает вам развертывать производственные, масштабируемые и высокопроизводительные конвейеры в любом месте, и TFDV, чтобы помочь вам проверять данные в масштабе, и TensorFlow Model Analysis для визуализации и анализа модели машинного обучения, которые вы создали. Это действительно полная структура, вы знаете, что-нибудь лучше? И это все с открытым исходным кодом и бесплатно!
TensorFlow написан на языке программирования Python, поэтому вы можете легко установить его на платформах Windows, MacOS и Linux, не тратя времени. Он также интегрирован в Google Cloud, так что при желании вы можете внедрить его непосредственно в производство.
Для получения дополнительной информации и подробностей установки, зайдите на официальный сайт.
2. Scikit-learn
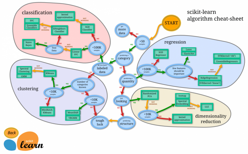
Scikit-learn - это система машинного обучения, полностью написанная на Python. Она позволяет вам выполнять процессы классификации, регрессии, кластеризации и уменьшения размерности ваших данных, используя созданные вами модели, поддерживая как контролируемые, так и неконтролируемые методы обучения.
Scikit-learn является реализацией только для Python, поэтому, несмотря на то, что она не так уж и легко переносима как Java/Javascript, она все же может использоваться во всех современных настольных операционных системах.
Что делает Scikit-learn особенным, так это огромная высококачественная документация, которую он предлагает, а также непротиворечивый API во всех его частях. Scikit-learn также очень ясно знает, какой оценщик вам может понадобиться при работе с ним:
Для получения дополнительной информации посетите домашнюю страницу Scikit-learn.
3. Torch
Torch - это полноценная научная вычислительная среда, написанная для LuaJIT, компилятора Just-in-time (JIT) для языка Lua. Torch - это не просто среда или библиотека машинного обучения, а гораздо более крупная научная вычислительная среда, одной из функций которой, является поддержка машинного обучения.
Если вы собираетесь использовать Torch, вы должны знать, что вы определенно собираетесь использовать одну из огромных библиотек и аддонов, управляемых сообществом, которые буквально охватывают все: от машинного обучения до параллельной обработки и передачи библиотеками визуализации … В Torch есть все, что вам нужно в научной среде.
Печально то, что Torch вышел из активной разработки 5 месяцев назад и вошел в режим обслуживания. Так что, несмотря на то, что он функционирует и всё такое, не стоит ожидать новых обновлений в ближайшее время.
Для получения дополнительной информации, посетите домашнюю страницу Torch.
4. PyTorch
Основанный на предыдущей библиотеке Torch, PyTorch - это среда машинного обучения, основанная на Python, которая активно используется для глубокого обучения. Она поддерживает технологию CUDA (от NVIDIA), чтобы в полной мере использовать мощь специальных графических процессоров в обучении, анализе и проверке моделей нейронных сетей.
PyTorch очень широко используется и находится в стадии активного развития и поддержки. Как и должно быть, потому что он предлагает огромный ценный список возможностей, несмотря на то, что является полностью бесплатным и открытым. Он поддерживает распределенное обучение (Обучение моделей с использованием различных одноранговых компьютеров), имеет интерфейс C++ (Это означает, что вы можете использовать PyTorch в C++ приложениях и системах), поддерживает интеграцию со многими облачными партнерами, такими как AWS, Google Cloud и Microsoft Azure, а также имеет большое сообщество разработчиков и ученых, которые продолжают предоставлять ему модули и дополнения сторонних сообществ.
Он также предлагает огромный набор учебных ресурсов, от онлайн-курсов до полной документации по API и кратких руководств, а также прохождение онлайн-форумов и поддержку Slack-каналов… Вы всегда можете найти помощь в сообществе PyTorch.
Узнайте больше о PyTorch на его официальной домашней странице.
5. Microsoft Cognitive Toolkit
Еще одна библиотека глубокого обучения - Microsoft Cognitive Toolkit. CNTK может использоваться с языками Python, C # и C ++ и работает только с 64-битными версиями дистрибутивов Windows и Linux. Лицензирован по лицензии MIT.
CNTK поддерживает технологию NVIDIA CUDA, как и Torch, и PyTorch. Он также совместим со стандартом .NET, поэтому его можно использовать для написания кроссплатформенных приложений с платформой .NET (даже в Linux). И он поддерживает формат ONNX (который является открытым исходным кодом для нейронных сетей).
Для получения более подробной информации о CNTK, вы можете посетить официальную домашнюю страницу.
6. Accord.NET
Этот фреймворк, как вы уже поняли из его названия, в основном построен для .NET framework. Это больше, чем просто система машинного обучения, она предоставляет статистику, компьютерное зрение и методы обработки изображений для всего, что разработано в .NET. Поэтому он работает на Windows, MacOS, Linux, android и iOS.
Accord.NET имеет преимущество перед многими другими фреймворками, упомянутыми в этом списке, которое заключается в том, что он имеет встроенную поддержку распознавания речи, распознавания лиц и распознавания изображений, все в режиме реального времени. Таким образом, если вы действительно изучите этот фреймворк со всех его уголков, вы сможете использовать его для решения любых задач и для любых типов приложений.
С использованием Accord.NET был выпущен большой набор научных публикаций, и за ним стоит большое сообщество пользователей.
Узнайте больше о Accord.NET можно на официальном сайте.
7. DatumBox
Наш последний пункт в списке - фреймворк, полностью написанный на Java. DatumBox, как его описывают разработчики:
Datumbox Machine Learning Framework - это платформа с открытым исходным кодом, написанная на Java, которая позволяет быстро разрабатывать приложения для машинного обучения и статистики. Основное внимание в рамках этой структуры уделяется включению большого числа алгоритмов машинного обучения и статистических методов, а также способности работать с большими наборами данных.
Разработчики DatumBox предоставляют платный API-интерфейс премиум-класса, который использует платформу машинного обучения DatumBox для выполнения различных предварительно созданных сложных задач. Если вы не хотите использовать это, вы можете просто загрузить структуру машинного обучения, построить свои модели и обучить их самостоятельно.
Узнайте больше о DatumBox на его официальном сайте.
Заключение
Итак, вы видели в этой статье, как много есть хороших моделей машинного обучения с открытым исходным кодом, и они очень хороши с точки зрения качества и функциональности, которые они предоставляют. Было бы очень трудно сказать, что использование надлежащего механизма машинного обучения/ИИ является обязательным условием.
